Investigación

A Semi-automatic Method for Topic Discovery and Trend Analysis Across Text Corpora
Fernando Muraca, María Pollo-Cattaneo, Hernán Astudillo

DeOTA-IoT: A Techniques Catalog for Designing Over-the-Air (OTA) Update Systems for IoT
Mónica Villegas, Mauricio Solar, Fáber Giraldo, Hernán Astudillo

Terra INVicta: A Browser-Based Adaptive Game for Cognitive Training
Sebastián Carrasco, Pablo Schwarzenberg, Marcos Levano, Carla Taramasco, Billy Peralta

Mapping Kolb’s Learning Style in Industry as a Guide for Teaching in Software Engineering Education
Mauricio Hidalgo, Hernán Astudillo, Laura Castro

Expert Perspectives on Integrating Palliative Care into Primary Health Care: A Qualitative Analysis of a Modified Delphi Study
Carolina Muñoz, Francisca Márquez-Doren, Juan Sebastián Gómez Quintero, Carla Taramasco Toro, Carlos Javier Avendaño-Vásquez

Machine Learning Techniques Used for the Identification of Sociodemographic Factors Associated With Cancer: Systematic Literature Review
Liz González-Infante, Gastón Márquez, Solange Parra-Soto, Mónica Cardona-Valencia, Carla Taramasco

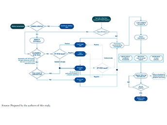
Design and Implementation of a Technological Platform To Establish a National Cancer Registry in Chile
Carla Taramasco, René Noel, Johana Acevedo

Gamified Application for the Reinforcement of Mathematical Skills in Elementary Education
Reyes Rogget, Marcelo; Ruete Zuniga, David; Caroca Navarro, Alejandro; Leal Moraga, Danilo; Maidana Gonzalez, Jean Paul; Caselli Benavente, Nicolas; Taramasco Toro, Carla; Cruz Madariaga, Nicolas

Potential Impact of Updated Bayesian Deduction in Medicine: Application to Colonoscopy Prioritization
Pierre Collet, Felipe Quezada-Díaz y Carla Taramasco

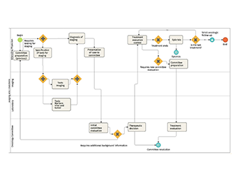
Using Implementation Science to Develop and Deploy an Oncology Electronic Health Record
Carla Taramasco, Rene Noel, Gastón Márquez, Diego Robles

Enhancing Contextual Memory in LLMs for Software Engineering via Ontology-based Inference
David Araya, Catalina Valle, Hernán Astudillo, Pablo Ormeño, Carla Taramasco

Multi-View Spectral Clustering for Monolith-to-Microservices Migration
Gonzalo Rivera-Lazo, Fernando Montoya, Hernán Astudillo

Exploring Alternative Microservice Decompositions using Data-driven Techniques and LLMs
Ana Martínez Saucedo, J Andres Diaz-Pace, Hernán Astudillo, Guillermo Rodríguez

Identifying clinically relevant findings in breast cancer using deep learning and feature attribution on local views from high-resolution mammography
Diego Mellado, Leondry Mayeta-Revilla, Julio Sotelo, Marvin Querales, Eduardo Godoy, Scarlett Lever, Fabian Pardo, Steren Chabert, Rodrigo Salas

Identifying clinically relevant findings in breast cancer using deep learning and feature attribution on local views from high-resolution mammography
Diego Mellado, Leondry Mayeta-Revilla, Julio Sotelo, Marvin Querales, Eduardo Godoy, Scarlett Lever, Fabian Pardo, Steren Chabert, Rodrigo Salas

Early Oral Cancer Detection with AI: Design and implementation of a Deep Learning Image-Based Chatbot
Pablo Ormeño-Arriagada, Gastón Márquez, Carla Taramasco, Gustavo Gatica, Juan Pablo Vasconez, Eduardo Navarro

Development and Application of an Optoelectronic Sensor for Flame Monitoring of a Copper Concentrate Flash Burner
Gonzalo Reyes, Walter Díaz, Carlos Toro, Eduardo Balladares, Sergio Torres, Roberto Parra, Jonathan Torres-Sanhueza, Maximiliano Roa, Carla Taramasco, Víctor Montenegro, Milen Kadiyski

Machine Learning-Based Classification of Sulfide Mineral Spectral Emission in High Temperature Processes
Carlos Toro, Walter Díaz, Gonzalo Reyes, Miguel Peña, Nicolás Caselli, Carla Taramasco, Pablo Ormeño-Arriagada, Eduardo Balladares

Dynamic Environment Adaptation in Biped Robots: A Reinforcement Learning Approach
Matias Soto, Pablo Ormeño-Arriagada, Jorge Vásquez, Carla Taramasco, Juan Pablo Vásconez, Gustavo Gatica

Benzimidazole-Derived B2 as a Fluorescent Probe for Bacterial OuterMembrane Vesicle (OMV) Labeling: Integrating DFT, Molecular Dynamics, FlowCytometry, and Confocal Microscopy
Francisco Parra, Alexander Carreño, Evys Ancede-Gallardo, Diana Majluf, Jorge A. Soto, Romina V. Sepúlveda, Daniel Aguayo, María Carolina Otero, Iván L. Calderón, et al.

Enabling Design of Secure IoT Systems with Trade-Off-Aware Architectural Tactics
Cristian Orellana, Francisco Cereceda-Balic, Mauricio Solar y Hernán Astudillo

Harnessing evolutionary algorithms for enhanced characterization of ENSO events
Ulviya Abdulkarimova, Rodrigo Abarca-del-Rio, Pierre Collet

Multimodal dataset for sensor fusion in fall detection
Carla Taramasco, Miguel Pineiro, Pablo Ormeño-Arriagada, Diego Robles, David Araya

Transforming parliamentary libraries: Enhancing processes delivering new services with artificial intelligence
Francisco Cifuentes-Silva, Hernán Astudillo, Jose Emilio Labra Gayo

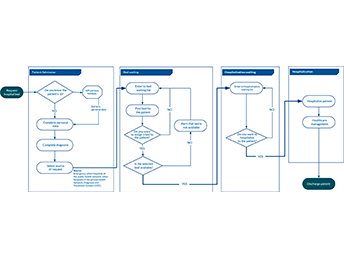
Improving Efficiency in Healthcare: Lessons from Successful Health Policies in Chile
Manuel A Espinoza, Paula Zamorano, Carlos Zuñiga-San Martin, Carla Taramasco, Felipe Martinez, Sergio Becerra, Maria Jose Letelier, Nicolas Armijo

Understanding How Software Project Managers Learn Using Kolb's Learning Style Inventory
Mauricio Hidalgo, Laura M Castro, Hernán Astudillo

Architectural tactics and trade-offs for confidentiality
Cristian Orellana, Hernán Astudillo

Balancing Integration and Segregation: Structural Connectivity as a Driver of Brain Network Dynamics
Javier Palma-Espinosa, Sebastián Orellana Villouta, Carlos Coronel-Oliveros, Jean Paul Maidana, Patricio Orio

Applying Machine Learning Sampling Techniques to Address Data Imbalance in a Chilean COVID-19 Symptoms and Comorbidities Dataset
Pablo Ormeño-Arriagada, Gastón Márquez, David Araya, Carla Rimassa, Carla Taramasco

Education and Symptom Reporting in an mHealth App for Patients With Cancer: Mixed Methods Development and Validation Study
Carolina Muñoz, Miguel Piñeiro, Juan Quintero, Carlos Avendaño, Pablo Ormeño, Silvia Palma, Carla Taramasco

Model-Driven End-to-End Resolution of Security Smells in Microservice Architectures.
Philip Wizenty, Francisco Ponce, Florian Rademacher, Jacopo Soldani, Hernán Astudillo, Antonio Brogi, Sabine Sachweh

P488: Implementation strategies to improve access to genetic services in a low-resources setting: Experience in Chile’s Valparaíso región
Nicole Nakousi-Capurro, Vicente Quiroz, Carla Taramasco, Felipe Martinez, David Araya, David Ruete, Javier Tognarelli

Video Game Joystick by Recognizing Breathing Patterns
Diego Robles, Andrea Lira, Carla Taramasco, Jorge Mauro

Deep Learning Techniques for Oral Cancer Detection: Enhancing Clinical Diagnosis by ResNet and DenseNet Performance
Pablo Ormeño-Arriagada, Eduardo Navarro, Carla Taramasco, Gustavo Gatica, Juan Pablo Vásconez

Retraction Note: A new EEG software that supports emotion recognition by using an autonomous approach
Roberto Munoz, Rodrigo Olivares, Carla Taramasco, Rodolfo Villarroel, Ricardo Soto, María Francisca Alonso-Sánchez, Erick Merino, Victor Hugo C de Albuquerque

Increased Absorption of Thyroxine in a Murine Model of Hypothyroidism Using Water/CO2 Nanobubbles
Maria Cecilia Opazo, Osvaldo Yañez, Valeria Márquez-Miranda, Johana Santos, Maximiliano Rojas, Ingrid Araya-Durán, Daniel Aguayo, Matías Leal, Yorley Duarte, Jorge Kohanoff, Fernando D González-Nilo

Towards a Closer Patient-Caregiver Relationship by Wearable and Ambient Assisted Living Design
Sébastien Ambellouis, Rodrigo Andreão, Michel Baer, Paulo Cavalcante, Nestor Duque, Anthony Fleury, Mosaab H Laura Nirello, Anna Ozguler, Eder Peña, Mariana Rampinelli, Diego Robles, Celso Santos, Franco Simini, Carla Taramasco, Vincent Zalc, Marie Zins

Detection of Urination Using Machine Learning and Acoustics
Miguel Piñeiro, Sebastián Puebla, Andrea Vázquez-Ingelmo, Carla Taramasco

An Intelligent Application for Detecting Abnormal Movement Patterns and Fall Risk in Elderly People. Preliminary Results
Diego Robles Cruz, Carla Taramasco Toro

Education of Patients with Asthma Leading to the Self-management of their Condition? The primary Health Care Providers’ Approach
Rosa Figueroa, Carla Taramasco, Cristhian Pérez-Villalobos, María Elena Lagos, Gabriela Nazar, Carla Rimassa, Daniel Herrera, Esteban Pino, Julio Godoy, Jafet Arrieta

Effects on Quality of Life of a Telemonitoring Platform amongst Patients with Cancer (EQUALITE): A Randomized Trial Protocol
Felipe Martínez, Carla Taramasco, Manuel Espinoza, Johanna Acevedo, Carolina Goic, Bruno Nervi

Differential Effects of a Telemonitoring Platform in the Development of Chemotherapy-Associated Toxicity: A Randomized Trial Protocol
Felipe Martínez, Carla Taramasco, Manuel Espinoza, Johanna Acevedo, Carolina Goic, Bruno Nervi

Desafíos en la vigilancia de todos los casos de cáncer en Chile: Registro Nacional de Cáncer
Carla Taramasco, Carla Rimassa, Johana Acevedo

AI Ethical Framework: A Government-Centric Tool Using Generative AI.
Lalla Aicha Koné, Anna Ouskova Leonteva, Mamadou Tourad Diallo, Ahmedou Haouba, Pierre Collet

Behavioral patterns in elderly single-person households
David Araya, Carla Taramasco, Miguel Piñeiro, Anthony Fleury

Bayesian Network to Support Diagnosis of Rare Diseases in Chile
David Araya, Javier Márquez, Nicole Nakousi, Carla Taramasco

Enabling Design of Secure IoT Systems with Trade-Off-Aware Architectural Tactics
Francisco Ponce, Andrea Malnati, Roberto Negro, Francesca Arcelli Fontana, Hernán Astudillo, Antonio Brogi, Jacopo Soldani

SST: A Tool to Support the Triage of Security Smells in Microservice Applications
Francisco Ponce, Andrea Malnati, Roberto Negro, Francesca Arcelli Fontana, Hernán Astudillo, Antonio Brogi, Jacopo Soldani

Quality Attributes for Zero Trust Architecture-Based Systems
Carlos Manzano, Gastón Márquez, Hernán Astudillo

A Study of Software Architects’ Cognitive Approaches: Kolb’s Learning Styles Inventory in Action
Mauricio Hidalgo, Hernán Astudillo, Laura M Castro

Causal Learning: Monitoring Business Processes Based on Causal Structures
Fernando Montoya, Hernán Astudillo, Daniela Díaz, Esteban Berríos

Effective Teaching Strategies for Large Classes: A Case Study in Software Architecture Education
Laura M Castro, Mauricio Hidalgo, Hernán Astudillo

Positive Side-Effects of Evaluating a Software Architecture
Pablo Cruz, Hernán Astudillo

Mapping Kolb's Learning Style to Roles in Software Development Team
Mauricio Hidalgo, Kattia Rodriguez, Hernán Astudillo

Security Mechanisms Used in Systems Based on Zero Trust Architecture: A Systematic Mapping
Carlos Manzano, Gastón Márquez, Hernán Astudillo

Is Explainability in the Radar of Software Architects? A Rapid Multivocal Review
Fernando Muraca, María F Pollo-Cattaneo, Hernán Astudillo

Causal Organizational Mining in Software Engineering: Evaluating Improvement Strategies in Development Team Dynamics
Fernando Montoya, Cristian Beltran, Hernan Astudillo

On the Variability of Microservice Decompositions: A Data-Driven Analysis
Ana Martínez Saucedo, J Andres Diaz-Pace, Hernán Astudillo, Guillermo Rodríguez

Challenges to Applying Role Playing in Software Engineering Education: A Taxonomy Derived from a Rapid Literature Review
Mauricio Hidalgo, Hernán Astudillo, Laura M Castro

Beyond Security: Understanding the Multiple Impacts of Security Smells for Microservices
Francisco Ponce, Jacopo Soldani, Carla Taramasco, Antonio Brogi, Hernán Astudillo

Triaging microservice security smells, with TriSS
Francisco Ponce, Jacopo Soldani, Carla Taramasco, Hernan Astudillo, Antonio Brogi

Toward Efficient Legislative Processes: Analysis of Chilean Congressional Bill Votes Using Semantic Web Technologies
Francisco Cifuentes-Silva, Hernán Astudillo, José Emilio Labra Gayo, Felipe Rivera-Polo

Inclusion of individuals with autism spectrum disorder in software engineering
Gastón Márquez, Michelle Pacheco, Hernán Astudillo, Carla Taramasco, Esteban Calvo

Model-Driven End-to-End Resolution of Security Smells in Microservice Architectures.
Philip Wizenty, Francisco Ponce, Florian Rademacher, Jacopo Soldani, Hernán Astudillo, Antonio Brogi, Sabine Sachweh

A Technological Framework to Support Asthma Patient Adherence Using Pictograms
Rosa Figueroa, Carla Taramasco, María Elena Lagos, Felipe Martínez, Carla Rimassa, Julio Godoy, Esteban Pino, Jean Navarrete, Jose Pinto, Gabriela Nazar, Cristhian Pérez, Daniel Herrera

Low-cost LIDAR-based monitoring system for fall detection
Miguel Piñeiro, David Araya, David Ruete, Carla Taramasco

How effective are mobile apps in managing people with type 2 diabetes mellitus? A systematic literature review protocol
Carla Taramasco, Carla Rimassa, María Elena Lagos Garrido, Rosa L Figueroa

A contemporary review of breast cancer risk factors and the role of artificial intelligence
Orietta Nicolis, Denisse De Los Angeles, Carla Taramasco

Evaluation of Machine Learning Techniques for Classifying and Balancing Data on an Unbalanced Mini-Mental State Examination Test Data Collection Applied in Chile
Pablo Ormeño, Gastón Márquez, Carla Taramasco

Explicit modeling of brain state duration using hidden semi Markov models in EEG data
Nelson J Trujillo-Barreto, David Araya Galvez, Aland Astudillo, Wael El-Deredy

Towards Teamwise Informed Decisions On Microservice Security Smells
Francisco Ponce, Jacopo Soldani, Hernán Astudillo, Antonio Brogi

An Integrated Web Application to Digitize, Process and Explore Multimodal PATIENt data
Meyer, Romero Corentin, Evangelista Norma Beatriz, Cadot Teresinha, Laporte Brunot, Jeannin-Girardon Jocelyn, Collet Anne, Ayadi Pierre, Chennen Ali, Poch Kirsley, Olivier

How to Reduce the Waiting List for Maxillofacial Surgery of Third Molars
Robinson E Aravena-Armijo, Francisco Godoy-Schmied, Daniel Morillo-Torres, Carla Taramasco, Diego Alcocer, Gustavo Gatica

Vertical Aeroponics as a Better Alternative for Sustainable Environment Control, a Simulation Approach
José Tomas Muñoz, Benjamín Villaroel, Carla Taramasco, Gustavo Gatica

Pre-diagnosis and Referral of Patients to a Specialist Medical Team Through Facial Biomarker Detection
José Tomas Muñoz, Benjamín Villaroel, Carla Taramasco, Gustavo Gatica

Modeling the facets of burnout in Lisbon airport border officers using PLSc-SEM estimator
Luis M Grilo, Tiago F Braz, Helena L Grilo, Jean P Maidana, Milan Stehlik

Analyzing the Impact of COVID-19 on Economic Sustainability: A Clustering Approach
Orietta Nicolis, Jean Paul Maidana, Fabian Contreras, Danilo Leal

Automatic detection of contextual laterality in Mammography Reports using Large Language Models
Eduardo Godoy, Joaquín de Ferrari, Diego Mellado, Steren Chabert, Rodrigo Salas

Relevancia de los datos para la vigilancia epidemiológica en la era de las nuevas tecnologías. Horizonte de enfermería
Taramasco C, Rimassa C, Lagos Garrido M, Figueroa R.

A Technological Framework to Support Asthma Patient Adherence Using Pictograms
Figueroa R, Taramasco C, Lagos ME, Martínez F, Rimassa C, Godoy J, Pino E, Navarrete J, Pinto J, Nazar G, Pérez C, Herrera D.

How effective are mobile apps in managing people with type 2 diabetes mellitus? A systematic literature review protocol
Carla Taramasco, Carla Rimassa, María Elena Lagos Garrido, Rosa L. Figueroa

Effects on Quality of Life of a Telemonitoring Platform amongst Patients with Cancer (EQUALITE): A Randomized Trial Protocol
Felipe Martínez, Carla Taramasco, Manuel Espinoza, Johanna Acevedo, Carolina Goic, Bruno Nervi

Differential Effects of a Telemonitoring Platform in the Development of Chemotherapy-Associated Toxicity: A Randomized Trial Protocol
Felipe Martínez, Carla Taramasco, Manuel Espinoza, Johanna Acevedo, Carolina Goic, Bruno Nervi

Evaluation of Machine Learning Techniques for Classifying and Balancing Data on an Unbalanced Mini-Mental State Examination Test Data Collection Applied in Chile
Pablo Ormeño; Gastón Márquez; Carla Taramasco

Desafíos en la vigilancia de todos los casos de cáncer en Chile: Registro Nacional de Cáncer
Carla Taramasco, Carla Rimassa, Johana Acevedo

Architectural Tactics in Software Architecture: A Systematic Mapping Study
Márquez, Gastón; Astudillo, Hernán; Kazman, Rick.

A Physician's Perspective on the Incorporation of Pictograms as a Supplement to Medical Instructions in Chile: A Pilot Study
R. Figueroa, C. Taramasco, C. Flores, L. Ortiz, C. Vásquez-Venegas, P. Salas, Q. Zeng-Treilter

Effects of internet-based telemonitoring platforms on the quality of life of oncologic patients: A systematic literature review protocol
Martínez, Felipe; Catalina, Tobar; Taramasco, Carla.

Design of an Electronic Health Record for Treating and Monitoring Oncology Patients in Chile
Taramasco, Carla; Rivera, Diego; Guerrero, Camilo; Márquez, Gastón.

Co-design of a mobile application for engaging breast cancer patients into reporting health experiences: Qualitative case study
Taramasco, Carla; Rimassa, Carla; Nöel, René.

Sistema EPIVIGILA y enfermedades de notificación obligatoria: fortaleza de los datos en vigilancia epidemiológica
Taramasco Toro, Carla Andrea ; Rimassa Vásquez, Carla Giovanna.

Architecture Assessment of the Chilean Epidemiological Surveillance System for Notifiable Diseases (EPIVIGILA): Qualitative Study
Taramasco Toro, Carla Andrea ; Rimassa Vásquez, Carla Giovanna.

Barriers and Facilitators of Ambient Assisted Living Systems: A Systematic Literature Review
Taramasco, Carla; Márquez, Gastón.

Global Pain and Aging: A Cross-Sectional Study on Age Differences in the Intensity of Chronic Pain Among Middle-Aged and Older Adults in 20 Countries
Calvo, Esteban; Cordova, Cynthia; Shura, Robin; Allel, Kasim; Castillo-Carniglia, Alvaro; Keyes, Katherine M.; Mauro, Christine; Mauro, Pia M.; Medina, Jose T.; Mielenz, Thelma; Taramasco, Carla; Martins, Silvia S.

Improvement in Quality of Life with Use of Ambient-Assisted Living: Clinical Trial with Older Persons in the Chilean Population
Taramasco, Carla; Rimassa, Carla; Martinez, Felipe

Machine Learning models for severity classification and length-of-stay forecasting in emergency units
Moya-Carvajal, Jonathan; Perez-Galarce, Francisco; Taramasco, Carla; Astudillo, Cesar A.; Candia-Vejar, Alfredo

SEMGROMI—a semantic grouping algorithm to identifying microservices using semantic similarity of user stories
Vera-Rivera, Fredy H.; Cuadros, Eduard Gilberto Puerto; Perez, Boris; Astudillo, Hernan; Gaona, Carlos

Towards Resolving Security Smells in Microservices, Model-Driven (Accepted for Publication)
Wizenty, Ponce, Rademacher, Soldan, Astudillo, Brogi, Sachweh

Vigilancia epidemiológica en pandemia de COVID-19: Sistema EPIVIGILA
Taramasco Toro, Carla Andrea ; Rimassa Vásquez, Carla Giovanna.

Implementation experience of an informatic system for the management of hospital beds
Guerrero-Nancuante, Camilo; Taramasco, Carla; Armstrong-Barea, Lucy

Real-time Gait Pattern Classification Using Artificial Neural Networks
D. Robles; M. Benchekroun; A. Lira; C. Taramasco; V. Zalc; I. Irazzoky; D. Istrate

Standards, Processes, and Tools Used to Evaluate the Quality of Health Information Systems: Systematic Literature Review
Noel, Rene; Taramasco, Carla; Marquez, Gaston

Using Low-Resolution Non-Invasive Infrared Sensors to Classify Activities and Falls in Older Adults
Marquez, Gaston; Veloz, Alejandro; Minonzio, Jean-Gabriel; Reyes, Claudio; Calvo, Esteban; Taramasco, Carla

Sensitivity and Specificity of Patient-Reported Clinical Manifestations to Diagnose COVID-19 in Adults from a National Database in Chile: A Cross-Sectional Study
Martinez, Felipe; Munoz, Sergio; Guerrero-Nancuante, Camilo; Taramasco, Carla

Supervised Learning Algorithm for Predicting Mortality Risk in Older Adults Using Cardiovascular Health Study Dataset
Paul Navarrete, Jean; Pinto, Jose; Liliana Figueroa, Rosa; Elena Lagos, Maria; Zeng, Qing; Taramasco, Carla

A Step Forward to Formalize Tailored to Problem Specificity Mathematical Transforms
Glaria, Antonio; Salas, Rodrigo; Chabert, Steren; Roncagliolo, Pablo; Arriola, Alexis; Tapia, Gonzalo; Salinas, Matias; Zepeda, Herman; Taramasco, Carla; Oshinubi, Kayode; Demongeot, Jacques

Classification of Center of Mass Acceleration Patterns in Older People with Knee Osteoarthritis and Fear of Falling
Gonzalez-Olguin, Arturo; Ramos Rodriguez, Diego; Higueras Cordoba, Francisco; Martinez Rebolledo, Luis; Taramasco, Carla; Robles Cruz, Diego

Detection of COVID-19 Patients Using Machine Learning Techniques: A Nationwide Chilean Study
Ormeno, Pablo; Marquez, Gaston; Guerrero-Nancuante, Camilo; Taramasco, Carla

Vigilancia epidemiológica en pandemia de COVID-19: Sistema EPIVIGILA
Taramasco, Carla; Rimassa, Carla; Romo, Johana Acevedo; Zavando, Adolfo Cesped; Bravo, Rodrigo Fuentes
